
相信大多數人對「獨立理財顧問」名稱不甚瞭解,或感到有些好奇;然而這也是我經常要向朋友說明的議題之一。
在台灣,獨立理財顧問IFA (Independent Financial Adviser) 仍在啟蒙階段,確實需要「用力」地推廣及說明。
美國「職業評比年鑑」,將250種職業排名,排名前三名就有理財規劃師(Certificate Financial Adviser,簡稱CFA)。理財規劃師在英系國家又稱為獨立理財顧問(Independent FinancialAdviser,簡稱IFA)。

在台灣,獨立財務顧問也成為未來受歡迎的職業之一,沒圖沒真相?讓我們一起來看下去。

什麼是『獨立理財顧問』(IFA)呢?
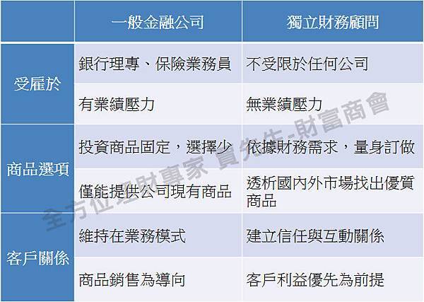
顧名思義「獨立」二字,就是以「中立且客觀」的第三方的角色,來協助分析事件現況、並提出解決方案,所以不受限於任何公司的業績壓力,更可以替客戶量身訂做合適的投資方案。

所以IFA提供的服務,是站在客戶的立場 (非”所屬公司或銷售人員”的立場),以消費者的真正「財務需求」為依歸,提供專業的金融諮詢與服務。
在台灣,目前的金融環境,只有金融商品提供者 (如:銀行、保險公司等),並沒有中立的第三方理財顧問公司與之抗衡,造成商品提供者與消費者之間嚴重的「資訊不對稱」,消費者總是弱勢的一方,讓人宰割! 這也是為什麼會產生這麼多的金融爭議或糾紛 (如: 銀行的連動債事件及保險公司的投資型保單糾紛。)
中立、客觀又有經驗的獨立財務顧問(IFA),是您家庭專屬且可靠的『財務醫生』。 他對您&家庭成員的財務狀況、目標想法及理財價值觀..等,會有一定程度的孰悉與規畫,認真的照顧您及親愛家人的『財務健康』而努力
賈先生衷心建議給你,未來的財富掌握在自己手裡,不要只單純聽信「保險業務人員」就將未來賭下去,從現在開始『請改變過去的理財模式』,不要再繼續瞎子摸象或 自己亂買。找一位專業負責的理財顧問來協助您打理好家庭財務,絕對是一項最值得的投資,也是邁向財務自主的第一步。

沒有留言:
張貼留言